Abstract
Background: Allogeneic hematopoietic stem cell transplantation (HSCT) is still associated with significant morbidity and mortality related to infectious complications, with viral infections being the most frequent infectious events. Allogenic HSCT recipients have a higher risk to develop severe forms of COVID-19 compared to the general population. Prevention by vaccination is critically important in allogeneic HSCT recipients but impaired humoral and cellular responses have been reported. To gain further insights into the immune defects leading to impaired immune responses to SARS-CoV-2 in allogeneic HSCT recipients, we performed in the present study high-throughput T cell receptor (TCR) repertoire profiling of cells recovered from allogeneic HSCT recipients or healthy controls (HC) after SARS-CoV2 natural infection or mRNA-based vaccination.
Methods: Peripheral blood samples were obtained from allogeneic HSCT recipients after a median of 3 months (range 2-7) after COVID-19 infection (n=11) or 44 days (range 24-166) after vaccination with 3 doses of mRNA-based SARS-CoV-2 vaccines in SARS-CoV2 infection-naive patients (n=13). Median time since HSCT to SARS-CoV-2 infection was 24 months (range 11-79) and to last vaccination was 22.5 months (range 7-174). Healthy controls at 1 to 3 months after SARS-CoV-2 infection (n=10) or vaccination served as controls (n=10). SARS-CoV-2- specific T cell clonotypes were identified by genomic DNA T-cell receptor (TCR) sequencing (immunoSEQ® T-MAP™ COVID, Adaptive). SARS-CoV-2-specific T cell responses were quantified based on IFN-γ release against a range of peptides from the SARS-CoV-2 Spike protein (S) as well as from the membrane glycoprotein (M) and the nucleocapside phosphoprotein (N) using an Enzyme-Linked ImmunoSpot (ELISpot) assay.
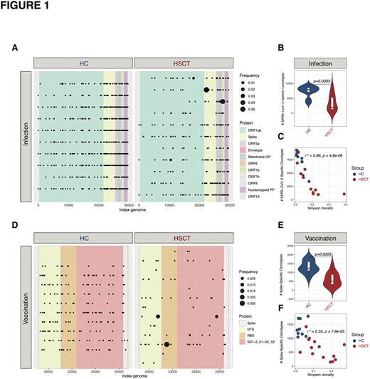
Results: SARS-CoV-2- specific T cell clonotypes were detectable in both HC and HSCT recipients after COVID-19 infection (Figure 1A). After adjusting for recovered T cell numbers, HSCT recipients displayed significantly reduced SARS-CoV-2-specific T cell clonotypes compared with HC (p=0.0037; Figure 1B). Such a difference was maintained when T cell clonotypes specific for the S protein (p=0.0011) or the N and M proteins (p=0.036) were analyzed. As predicted, HSCT recipients displayed a less diverse TCR repertoire compared with HC as revealed by higher Simpson clonality (p= 0.0079). Interestingly, the Simpson clonality negatively correlated with the number of different SARS-CoV-2-specific T cell clonotypes (r2=0.86, p=4.8e−06; Figure 1C). According to the TCR-seq results, we observed significantly lower numbers of IFN-γ spot forming units after stimulation of PBMCs from HSCT recipients with peptides from both the S protein (p=0.0068) and the M plus N proteins (p=0.0067) compared with HC. Performing the same analysis after SARS-CoV-2 mRNA vaccination, we observed a significant reduction in S-protein-specific T cell clonotypes in allogeneic HSCT recipient compared to HC (p=0.0003; Figure 1D-E). We detected a significantly negative correlation between the Simpson clonality and the number of different S-protein specific T cell clonotypes after vaccination (r2=0.55, p=7.8e-05; Figure 1F). ELISpot analysis of PBMCs recovered after vaccination and stimulated with S-protein peptides revealed significantly lower numbers of IFN-γ spot forming units in HSCT recipients compared with HC (p= 0.019), confirming the results obtained by TCR-seq.
Conclusions: Our results indicate that allogeneic HSCT recipients display a defect in cellular SARS-CoV-2-specific responses after COVID-19 infection and vaccination. Such impairment was both quantitative, as revealed by reduced IFN-γ release upon stimulation with SARS-CoV-2 peptides, and qualitative as demonstrated by the reduced breadth of SARS-CoV-2-specific T cell clonotypes. Such impairment was associated with increased T-cell clonality after HSCT, pointing to the reduced diversity of the TCR repertoire as a mechanism leading to impaired cellular responses against SARS-CoV-2 in HSCT recipients. SARS-CoV-2 infection represents an unprecedented opportunity to study the immune responses established in allogeneic HSCT recipients against a new pathogen that either the donor or the HSCT recipient have never been exposed to. Our findings provide insights into our understanding of immune-dysfunction after allogeneic HSCT.
Disclosures
Neofytos:Basilea: Consultancy, Honoraria, Membership on an entity's Board of Directors or advisory committees; MSD: Consultancy, Honoraria, Membership on an entity's Board of Directors or advisory committees, Research Funding; Pfizer: Consultancy, Honoraria, Membership on an entity's Board of Directors or advisory committees, Research Funding; Takeda: Consultancy, Honoraria, Membership on an entity's Board of Directors or advisory committees. Eberhardt:Pfizer: Research Funding. Chalandon:Incyte: Other: consulting fees + travel support; Jazz: Other: consulting fees+ travel support; Pfizer: Other: consulting fees; MSD: Other: consulting fees+ travel support; Novartis: Other: consulting fees; Servier: Other: consulting fees; Abbvie: Other: consulting fees + travel support; Roche: Other: consulting fees + travel support; Gilead: Other: consulting fees + travel support; Amgen: Other: consulting fees + travel support; BMS: Other: consulting fees; Astra-Zeneca: Other: consulting fees + travel support; Janssen: Other: Travel support. Simonetta:AstraZeneca: Other: Travel support; Incyte: Honoraria, Membership on an entity's Board of Directors or advisory committees; BMS/Celgene: Membership on an entity's Board of Directors or advisory committees; Kite/Gilead: Membership on an entity's Board of Directors or advisory committees, Other: Travel support.
Author notes
Asterisk with author names denotes non-ASH members.

This feature is available to Subscribers Only
Sign In or Create an Account Close Modal